充电器芯片阿里巴巴店铺 开关电源芯片关注95视频网站免费观看入口 95视频A片免费网站收藏95视频网站免费观看入口 欢迎进入电源芯片/驱动芯片、MOS、IGBT、二三极管、桥堆等电子元器件代理商--95视频网站免费观看入口电子官网
高级搜索

搜索一

搜索二

充电管理IC方案
当前位置: 电源ic > 方案案例 > 充电器/适配器方案 > AP2905 5V0.7A降压方案,无EMI滤波器、仅需3颗外围!

AP2905 5V0.7A降压方案,无EMI滤波器、仅需3颗外围!

字号:T|T
文章出处:95视频网站免费观看入口电子责任编辑:95视频激情在线观看APP人气:-发表时间:2021-03-16
  方案特征  
  ■ 输入电压:6~40V  
  ■ 输出规格:5V0.7A  
  ■ 最高效率:92%  
  ■ PCBA尺寸:21.0mm*11.0mm*1.6mm  
  保护全面:具有输入欠压锁定、逐周期限流、输出短路保护、过温保护等保护功能
  
  AP2905 封装及脚位配置图 
 
  AP2905输出电压为固定5V,开关频率为100kHz,是一款高效率同步降压稳压器,在6V~40V宽输入范围内可提供0.7A输出电流,采用SOT23-5L封装,可节约布局空间。  
  AP2905内部集成了低导通电阻的主功率管和同步功率管,既降低了导通阻抗又省掉了外部肖特基95视频A片免费体验区。此外,内置补偿架构不需要使用外置RC补偿电路,固定输出方式无需外部分压电阻,进一步减少了外围元器件的使用。所以AP2905非常适合于精简外围元件、单层PCB布局需求的应用。  
  特别设计的EMl优化电路架构非常适合有安规认证的应用场合。完整的保护特性包括过流保护,过温保护,短路保护以及欠压锁定保护等。
  
  Demo实物图
  
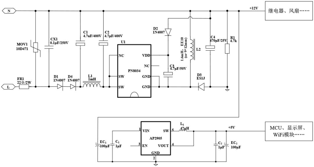
  家电方案典型应用图
  
  在家电应用中,市电通过非隔离开关电源PN8034转化为直流12V输出给继电器、风扇等负载,同时由AP2905将12V降压到5V作为MCU、显示屏、WiFi模块供电。
  
  AP2905 5V0.7A降压方案亮点  
  ■ 外围精简:仅3颗外围元件;  
  ■ 布板简单:仅4个网络节点,易单面板布线,支持波峰焊工艺;  
  ■ 输入电压范围宽:输入电压覆盖9V/12V/18V/24V/36V,高可靠性;  
  ■ EMI裕量充足:无EMI滤波器即可轻松通过EN55032 Class B。
  
  EMC测试:EMI辐射满足EN55032 Class B标准要求,裕量大于15dB。
  
  温升测试:测试条件:Vin=12/18/24V, Vout=5V/0.7A, 环境温度25℃,Demo半开放、无风环境;
  
  效率测试:测试条件:Vin=12/18/24/36V, Vout=5V, Iout=0~1A;测试结果:最高效率达92%。
  
  动态响应和纹波:  
  测试条件:Vin=12V, Vout=5V, Iout=0.175A~0.525A;测试结果:动态响应Vpp =180mV;
  
  测试条件:Vin=12V, Vout=5V, Iout=0.7A;测试结果:纹波Vpp =45mV;
  
  基于AP2905的5V0.7A降压方案,该方案具有外围精简、输入电压范围宽、EMC裕量充足等优点,适用于家用电器、智能家居等应用场景,更多产品相关手册,原理图,电源输入输出规格,BOM表及测试数据等资料,请向95视频网站免费观看入口电子申请。>>
产品中心 关于95视频网站免费观看入口 联系95视频网站免费观看入口
网站地图