推荐产品
联系95视频网站免费观看入口
深圳市95视频网站免费观看入口电子科技有限公司
电话:0755-23087599
手机:13808858392
邮箱:dunianhua@leweitech.com
地址:深圳市宝安区西乡鹤洲恒丰工业城B11栋5楼东
QX1502产品描述:
QX1502是一款高精度隔离型反激式AC-DC 控制器,适用于小功率的充电器和适配器等。其工作在原边反馈模式,无需光耦和 TL431。通过不同的应用电路可使其工作在恒流或者恒压模式。
QX1502是一款高精度隔离型反激式AC-DC 控制器,适用于小功率的充电器和适配器等。其工作在原边反馈模式,无需光耦和 TL431。通过不同的应用电路可使其工作在恒流或者恒压模式。
在恒流模式下,输出电流可通过设置CS 引脚对地的电阻来调节;在恒压模式下,可通过设置变压器辅助绕组输出分压电阻来设定输出电压;另外芯片内部设置了输出电压线损补偿电路,可通过调节分压电阻的阻值来得到合适的线损补偿。
QX1502提供了软启动和各种保护机制,包括功率管限流模式,电源电压过压保护,电源电压欠压保护,以及电源钳位电路等。
通过设置合适的参数,系统可以得到高精度的输出恒压以及恒流控制。
QX1502产品特点:
恒压输出控制:±5%精度
QX1502产品特点:
恒压输出控制:±5%精度
高精度恒流输出控制
原边反馈控制,无需光耦和 TL431
可调输出电压
输出电流的负载调整率可调
内建软启动功能
可调线损补偿
内建限流输出控制
内建欠压保护和过压钳位功能
内建过压保护模块
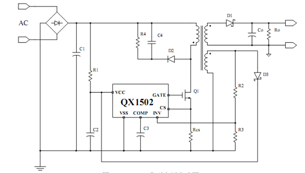
典型应用图

典型应用图

阿里巴巴店铺
关注95视频网站免费观看入口
收藏95视频网站免费观看入口










