推荐产品
联系95视频网站免费观看入口
深圳市95视频网站免费观看入口电子科技有限公司
电话:0755-23087599
手机:13808858392
邮箱:dunianhua@leweitech.com
地址:深圳市宝安区西乡鹤洲恒丰工业城B11栋5楼东
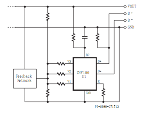
CHY100产品描述:
CHY100是一个低成本USB高压专用充电端口(HYDCP)接口集成电路的快速充电2.0规范包含所有必要fumctions添加快速充电2.0功率集成能力的切换器ICs如TOPSwitch或TinySwitch和其他解决方案采用传统反馈方案!
CHY100 ower Integrations的AC-DC开关IC结合使用,CHY100 IC集成了所有必需的元件,能够将Quick Charge 2.0平台的功能增加到AC-DC墙插式充电器。CHY100可以检测到支持Quick Charge 2.0的设备(如手机)所发出的指令,然后调整AC-DC墙插式充电器的输出,使设备的电池获得更大的功率输入。当插入不支持Quick Charge 2.0协议的用电设备时,CHY100 IC可自动禁止高压/大功率输出,以确保充电安全。测试表明,采用大容量电池的智能手机使用Quick Charge 2.0充电器充满电只需一个小时的时间 – 与充电时间通常为四小时的传统定压充电器相比,其优势不言而喻。SOIC-8封装。
CHY100产品特点:
支持快速充电2.0规范
ClassA:5V/9v/12v输出电压
ClassB:5V/9V/12V/20V输出电压
支持USB充电规范1.2
支持USB DCP D+/D-标准
支持TOPSwitch和TinySwitch
5V时低至1mW的极低电源消耗
典型应用

典型应用

阿里巴巴店铺
关注95视频网站免费观看入口
收藏95视频网站免费观看入口










